1. 前言
園林機械以割草機為主,輔以其他園林維護設備。主要類別包括割草機、專業草場設 備,鏈鋸、打草機/割灌機以及其他機械等。從功能性角度來看,專業草場設備用于高爾夫球場、足球場或其他大型公共綠地草皮的養護,其他機械一般涵蓋吹吸葉機、 微耕機和掃雪機等;從動力源類型來看,可分為傳統汽油、交流電及直流電動力源,傳統汽油類動力強;交流電力類受限于使用便利性,直流電力類多以鋰電池為動力源,趨勢向大功率、低震動、長續航時間和智能化發展。
產業鏈上游以三電系統為核心原材料和零部件供應商組成,中游聚集了一批以 OBM/ODM 或原始設備制造商(OEM)模式運營的制造商。園林機械行業上游包括鋰電池、電機及其他原材料供應商,其供應產品的技術水平、加工精 度與價格水平對中游機械設備生產制造的質量與成本產生直接影響,中游機械設備制造商相關企業國內有創科實業(TTI)、泉峰控股等,海外有富世華、MTD 等。
隨著我國園林機械生產企業在制造技術、品質管控、研發創新、成本控制等方面逐步提升,在上述兩大細分賽道已有一定崛起勢頭下,我國逐漸成為園林機械的主要出口國。以割草機產品為例,根據海關統計數據顯示,2018 年到 2020 年我國割草機相關產品出口數量 分別為1142.84/1336.96/609.90萬臺,出口金額分別為77.65/94.48/34.50億元。2020 年由于新冠肺炎疫情的影響,進出口貿易產生較大波動,我國園林機械出口數量和出口金額都出現了一定下滑。中國向美國出口割草機金額保持穩定增長 。2018至2021年國內向美國出 口的割草 機金額分別為16.98/22.97/27.66/34.53億人民幣,分別占當年中國割草機總出口 金額的21.86%/24.30%/80.18%/22.86%,即使在疫情期間,中國向美國的割草機出口額依然實現了正向增長。

圖一 2018-21年中國出口至美國割草機情況(億元,%)
資料來源:海關總署,國元證券研究所
我國園林機械企業可大致分為三類:第一類是國際知名園林機械企業在中國的獨/合資企業,該類企業資金和研發實力雄厚,主要以自有高端品牌產品向海外出口;第二類是部分合資企業和實力較強的內資企業,產品定位于中高端市場,通過ODM/OEM方式向國際知名園林機械品牌和大型連鎖超市供貨,主要出口至歐美等發達國家和地區,部分龍頭企業逐步開拓OBM業務;第三類主要為規模較小、技術含量較低的 中小代工企業,產品主要面向中低端市場。大藝、泉峰、寶時得、萊克電氣、亞特等企業都屬于第二類型企業。
隨著園林工具從工業等專業應用領域逐步向民生領域的發展,小型化、智能化和無繩鋰電池化是園林工具行業今后的主要發展趨勢,行業需要更緊湊、更省電、更高效、更安全和更經濟的園林工具控制方案。
此方案是基于廣芯微低功耗32位MCU芯片UM3213A開發的設計,UM3213A采用ARM Cortex-M0+內核,主頻32MHz,內置64KB閃存,支持1.8~5.5V寬電壓工作范圍,支持3路互補PWM輸出,內置1路運放和3路比較器,支持8通道12位1MspsADC轉換器、多路UART、SPI,I2C等豐富外設接口,具有高整合度、高抗干擾、高可靠性的特點。芯片支持9路PWM和1路CAN總線,提供35個GPIO。

圖二 芯片資源總覽
2. 方案速覽
2.1方案特點
1. 可實現低速大負載啟動,帶載運行能力強
2. 內置3路比較器快速直接獲取反電勢信號,節省成本且更高效可靠
3. 低功耗及安全電路設計方案,可快速實現產品應用
4. 內置比較器做硬件過流保護,快速又安全,
5. 支持欠過壓、欠過溫、過流、超速、限流、剎車停機等保護,大幅度縮減開發周期
6. PWM支持異常請客緊急停機保護機制,有效防止功率元器件損壞
7. 防抄板設計,防止eFlash中程序被盜取
8. 內部集成電機控制專用單元,減少外圍電路,節省布板空間
9. 高集成、高性能、低成本,成熟的電機控制算法,快速匹配不同的電機

2.2工作原理簡介
本方案采用120°導通型,即二二導通模式控制BLDC電機,電機每隔60°換相一次,電機正常工作任意時刻都有兩個功率管同時導通,且每個器件開通120°電角度,而換相之前需要知道轉子所在扇區,本方案采用三路內置比較器對相電壓和三相中性點電壓比較得到轉子扇區,通過提前換相從而使轉子持續轉動,工作原理框圖如下。

本方案采用方波二二導通方式驅動,每次只給三相電機中的兩相通電:一相連接到電源的正極,一相連接到電源的負極,一相浮空。電流從電源的正極流入,進入其中一相,并從電機的另一相流出到電源的負極。電流流向如下圖所示

在一個電周期 360° 電角度內,共有六種不同的控制信號控制功率管開通關斷,使得定子電流有六種狀態,即定子繞組的合成磁動勢有六種狀態,每步持續60°拖動轉子運行,從而實現電機連續運轉,其合成磁勢如下如圖所示。

如下圖 ,Fs為定子合成磁動勢,Fr為轉子磁動勢,由下圖可知定子合成磁勢與轉子磁動勢往往在60°到120°之間,但是這并不是最大輸出扭矩的角度,根據磁場力矩最大原理,Fs和Fr為90°時扭矩輸出最大。

為了輸出最大轉矩,轉子的位置信號至關重要。每次換相時,先檢測轉子的位置信號,當檢測到過零點時 定子合成磁動勢超前轉子磁動勢120°電角度,當轉子再旋轉30°電角度后再次進行換相,此時輸出扭矩最大,根據二二導通原理和星型結構電機結構可知,假設一對極電機,每相包含兩個過零點,三相即6個過零點,故電機的轉子位置每變化 60° 電角度進行一次換相控制 。示意圖如下所示

比較器檢測反電勢方法:BEMF 電壓與電機中性點電壓比較,可以通過使用可變閾值電壓點檢測過零事件。該可變電壓就是電機的中性點。大多數BLDC 電機的中性點不會用導線引出。但可以用電阻網絡來構造中性點。將三個電阻(RR)的一端分別與電機的三相繞組并聯,另一端連在一起以產生一個虛擬中性點,如右圖所示:

3. 硬件模塊介紹
3.1 PCB設計圖和實拍

3.2 PWM調制輸出
3路互補PWM輸出支持各種PWM調制方式,GTIMER0/1/2為3個16位通用定時/計數器,每個定時器有兩路PWM輸出和1路輸入捕獲,可產生帶死區時間的互補PWM,滿足多種調制方式。

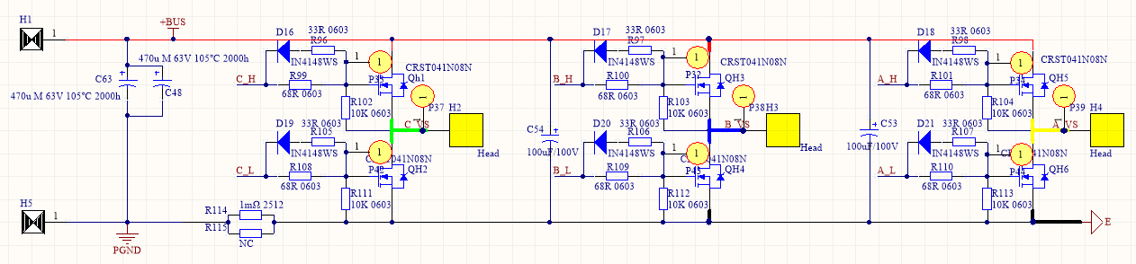
3.3 反電勢采樣電路
芯片內部三路比較器采樣,3路獨立比較器,具有軌到軌輸入的遲滯比較器,三路比較器的IN+接入三相反電勢采樣點上,另IN-一起接入反電勢采樣電路的公共點上。

注:C20/C23/C31濾波電容根據電機屬性及實際的測試信號進行調整,建議100pf或1uf
3.4 電流采樣電路
適用于割草機,通常母線電流在30-40A,故使用1毫歐采樣電阻,配置0.345V基準電壓,20.5倍放大倍數;具體的配置可參考實際控制對象的電流大小。

注:此運放可使用MCU內部集成運放
3.5 硬件電流保護電路
a) 使用配置運放輸出OP_P與OP_N電壓比較,實現硬件剎車。OP_N電壓外部配置(R15與R18分壓值為比較電壓)。
b) 可使用外部比較器電流輸入至Gtimer0/1/2 任意一路BK配置口。

注:內置的這一路運放只能運放或比較二選一。本方案將內部運放做比較器使用,此圖只展示原理。
3.6 母線電壓采樣
分壓比根據系統電壓值進行調整,R31/C15組成RC濾波電路。

3.7 溫度采樣(NTC)
NTC電阻與R47分壓,經過C30濾波輸入至MCU ADC采樣口實現MOS及溫度采樣。通過CON1口連接BMS板上NTC, ADC采樣來實現BMS過溫保護。

4. 軟件介紹
4.1軟件架構
此方案整個軟件工程分為應用層、System、Common及電機庫。應用層包含系統初始、系統配置、CLI引擎、通用任務、電機控制API、電機任務等。System層包含Startup啟動、中斷服務、時鐘、睡眠與低功耗等。Common層包含消息隊列、軟定時器、延時/串口輸出、實用工具等。電機庫包含PID 環路、換相函數處理、芯片驅動庫等。

4.2 外設功能

4.3 電機控制算法概要

4.4 電機運行狀態
電機運行狀態分為 INIT、 READY、 RUN 、STOP、 BRAKE、 FAULT 6個狀態:
1. INIT主要處理電機及功能參數初始化;
2. READY主要等待電機運行指令;
3. RUN主要是電機運行處理函數;
4. STOP主要是處理停機;
5. BRAKE主要處理剎車;
6. FAULT主要處理停機或剎車,處理故障狀態,判斷是否重啟。

4.5 分時事件處理
定時中斷計數,獲取不同時間標志位,在主循環中判斷時間標志位運行不同時間事件處理函數。
1. 與PWM周期同步處理的事件有電流保護、PWM的調節等;
2. 每1ms處理的事件有按鍵的狀態機、計時功能及指示燈的報警等;
3. 每5ms處理的事件有電壓保護、速度閉環、堵轉保護等;
4. 每10ms處理的事件有mos溫度保護等;
4.6 保護措施

5. 測試波形
5.1 1.4kW負載過程中相電壓及電流波形

5.2 全速運行時相電壓波形

5.3 測功曲線


6. CLI 引擎
為用戶提供配置、管理以及維護等操作,是技術人員調試和維護設備的重要手段。使用超級終端、Tera Term或SecureCRT通過UART接口登錄系統并使用命令進行系統調試和維護管理。
7. 通用的開發環境如下:
7.1 硬件環境:
· MCU平臺:UM3213A
· 調試器:JLINK V9隔離仿真器
· 電機類型:PMSM/BLDC
7.2 軟件環境
· 操作系統:Windows
· 編譯器:Keil MDK V5.25
· 編譯語言:C
關于廣芯微
廣芯微電子(廣州)股份有限公司專注于低功耗物聯網芯片的研發、設計與銷售,為客戶提供面向個人與家庭、工業與商業物聯網應用領域,以低功耗為差異化的8位/32位微控制器芯片、無線射頻收發器芯片、數字電源管理芯片和傳感與信號調理專用芯片等。
廣芯微秉持客戶第一、技術創新和市場領先的理念,以國際領先的技術為基礎,為客戶提供一流的產品與技術,打造值得信賴的集成電路設計品牌企業。公司獨有的低功耗芯片設計方法、輕量化人工智能算法、大功率的PD協議控制以及多樣性無線連接技術整合而成的低成本高收益的集成電路設計,在健康醫療電子、消費電子、智慧家庭、工業控制、傳感器與表計等領域已經得到了廣泛的應用。廣芯微低功耗微處理器芯片與射頻芯片具有超低睡眠功耗與更低的工作電流,有效地幫助電子設備降低能耗,積極助力節能減排。
要獲取更多產品信息及相關的解決方案信息,請掃描下方二維碼關注 ”廣芯微電子“ 公眾號。
聯系方式:sales@unicmicro.com

免責及版權聲明:凡本微信號注明“原創”的所有文字、圖片和音視頻作品,版權均屬于廣芯微電子(廣州)股份有限公司所有,文章內容系作者個人觀點,任何媒體、網站或個人未經本網協議授權不得轉載、鏈接、轉貼或以其他方式復制發表。已經本公司授權的微信號、網站等,在使用時必須注明“來源:廣芯微電子(廣州)股份有限公司”,否則本公司將依法追究責任。除原創作品之外,本平臺所使用的文章、圖片、素材、視頻及音樂屬于原版權人所有,因客觀原因,或會存在不當使用的情況,非惡意侵犯原版權相關利益,敬請相關權利人諒解,若版權所有者認為本文涉嫌侵權或其他問題,請及時與我們聯系,共同維護良好的網絡創作環境。聯系電話【020-31600229-李小姐】。

